Оновлення замовлень
URI: /api/v1/marketplace/order
Метод використовується для оновлення замовлень.
Запит виконується методом POST у json форматі з даними.
⚠️ Запит повинен містити заголовок Accept: application/json
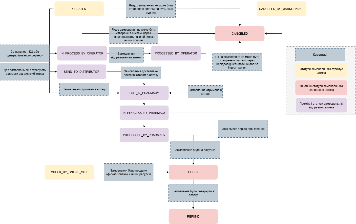
Діаграма статусів

Статуси замовлень
| Статус | Опис |
|---|---|
| processed_by_pharmacy | Опрацьовано в аптеці |
| check | Продаж |
| canceled | Відміна |
| in_process_by_pharmacy | Опрацьовується в аптеці |
| processed_by_operator | Опрацьовано оператором |
| created | Нове замовлення |
| canceled_by_marketplace | Відміна з майданчика |
| check_by_online_site | Продаж з онлайн сайту |
| in_process_by_operator | Опрацьовується оператором |
| send_to_distributor | Відправлено дистриб'ютору |
| got_in_pharmacy | Отримано в аптеці |
| refund | Повернення |
При запиті про нові замовлення аптека отримуватиме замовлення зі статусами: created, canceled_by_marketplace, check_by_online_site
Аптека може передати наступні статуси: in_process_by_operator, processed_by_operator, got_in_pharmacy, in_process_by_pharmacy, processed_by_pharmacy, check, canceled, refund
При отриманні замовлення в статусі canceled_by_marketplace, аптека повинна у себе скасувати замовлення і відправити статус canceled
При отриманні замовлення в статусі check_by_online_site виконайте дії:
- Якщо в полі
fiscal_numberНЕ задано значення: збережіть чек у системі для подальшої фіскалізації та відправте статусcheck - Якщо поле
fiscal_numberмістить дані: збережіть чек у системі як уже фіскалізований, без подальшої фіскалізації, та відправте статусcheck
Необхідно передавати всі статуси в їхній логічній послідовності для детального відстеження замовлення
Масив goods може бути змінений в любому статусі замовлення, крім canceled
Ви можете редагувати кількість та вартість товарів, а також можете прибрати позицію, якої немає в залишку
Параметри запиту
| Ім'я | Тип | Обов'язковий | Опис |
|---|---|---|---|
| order_number | string | Так | Номер замовлення |
| status_name | string | Так | Код статусу |
| goods | list[object] | Так | Перелік товарів Масив не може бути порожнім |
| goods.local_goods_id | string | Так | Ідентифікатор товару аптечної мережі |
| goods.price | float | Так | Вартість одиниці товару |
| goods.quantity | float | Так | Кількість товару |
| goods.batch | string | Ні | Партія товару |
| goods.customer_bonus | float | Ні | Сума бонусів, нарахована клієнту за всю позицію товару (у грн.) |
| goods.customer_discount | float | Ні | Сума знижки (у грн.), застосована до всієї позиції товару (загальна знижка, а не знижка за одиницю) |
| goods.customer_paid_by_bonus | float | Ні | Сума оплачена бонусами за позицію товару (у грн.) |
| drugstore_order_number | string | Ні | Номер замовлення аптеки |
| fiscal_number | string | Ні | Фіскальний номер чека продажу, присвоєний фіскальним реєстратором (ПРРО / РРО) або програмним забезпеченням 🛈 Присутній, якщо замовлення було успішно фіскалізовано |
| refund_fiscal_number | string | Ні | Фіскальний номер чека повернення, присвоєний фіскальним реєстратором (ПРРО / РРО) 🛈 Присутній, якщо по замовленню була здійснена операція повернення коштів |
| delivery | object | Ні | Дані доставки |
| delivery.delivery_type_code | string | Ні | Код типу доставки: |
| delivery.ettn | string | Ні | Номер ТТН |
| delivery.postcode | string | Ні | Поштовий індекс отримувача |
| delivery.city | string | Ні | Місто отримувача |
| delivery.region | string | Ні | Область отримувача |
| delivery.district | string | Ні | Район отримувача |
| delivery.street | string | Ні | Вулиця отримувача |
| delivery.house_number | string | Ні | Номер будинку отримувача |
| delivery.apartment_number | string | Ні | Номер квартири отримувача |
| delivery.post_office_box | string | Ні | Номер поштової скриньки отримувача |
| payment | object | Ні | Дані про оплату замовлення |
| payment.payment_method_code | string | Ні | Код типу оплати: |
| payment.total_paid | float | Ні | Загальна оплачена сума |
| payment.terminal_id | string | Ні | Ідентифікатор термінала |
| payment.epz | string | Ні | Електронний платіжний засіб |
| payment.mid | string | Ні | Мерчант id |
| payment.card_type | string | Ні | Тип карти |
| payment.auth_code | string | Ні | Код авторизації |
| payment.rrn | string | Ні | Унікальний ідентифікатор банківської транзакції, який призначається банком Еквайєром під час ініціалізації платежу |
| payment.datetime | string | Ні | Дата та час операції у форматі: 2025-04-04 15:49:03 |
| payment.name | string | Так | Тип оплати |
| payment.payment_system | string | Ні | Платіжна система |
| payment.cash_register_number | string | Ні | Номер касового апарату |
Приклад запиту
[
{
"order_number": "58-63-72-43",
"status_name": "got_in_pharmacy",
"goods": [
{
"local_goods_id": "1",
"price": 155,
"quantity": 0.5,
"batch": "123456",
"customer_bonus": 10,
"customer_discount": 0,
"customer_paid_by_bonus": 7
}
],
"drugstore_order_number": "13123213",
"fiscal_number": "123-HY",
"refund_fiscal_number": "123-HYR",
"delivery": {
"delivery_type_code": "PickUp",
"ettn": "123456789",
"postcode": "12345",
"city": "Київ",
"region": "Київська обл",
"district": "Святошинський",
"street": "Братиславська",
"house_number": "11",
"apartment_number": "145",
"post_office_box": "1245"
},
"payment": {
"payment_method_code": "LiqPay",
"total_paid": 123.09,
"terminal_id": "40904582",
"epz": "4149XXXXXXXX5807",
"mid": "493084867",
"card_type": "VISA GOLD",
"auth_code": "538296",
"rrn": "000018706638",
"datetime": "2025-04-04 15:49:03",
"name": "KARTKA",
"payment_system": "Test pay system",
"cash_register_number": "001A"
},
}
]
Параметри відповіді
| Ім'я | Тип | Опис |
|---|---|---|
| data | array | Масив номерів оновлених замовлень |
| errors | array | Масив помилок |